What is the circuit configuration and pin treatment when not using the R1283 boost circuit?
What is the circuit configuration and pin treatment when not using the R1283 boost circuit?
DC/DC Switching RegulatorsHow to use
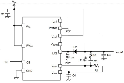
If you do not use the R1283 boost circuit, leave the LX1 terminal OPEN and the VFB1 terminal at the same potential as VIN.
The circuit configuration is as shown in the diagram below.

Related Products
If you still have questions.
-
Search Other FAQs
-
Enter your question via our web form.

