R5654 Series
3 to 5 Serial Cell Li-Ion / Li-Polymer Battery Protection IC with Temperature Protection
R5654 Series
3 to 5 Serial Cell Li-Ion / Li-Polymer Battery Protection IC with Temperature Protection
- Download Datasheet
- ECAD Model: Learn more
-
拡大
:q
Description
The R5654 is an overcharge and discharge protection IC for 3- to 5- series cell Li-ion / Li-polymer rechargeable battery pack, further includes a short-circuit and protection circuits for charge / discharge overcurrent. The R5654 can select any number of cells by applying a certain voltage on the SEL pin.
Key Benefits
- Low resistance RSENSE is usable for controlling the fever of the board.
- R5654T with the cell imbalance detection can make effective to detect imbalance between cells.
- By detecting anomalies in cells when overcharge detections exceeding a specified number are counted, it turns charge/discharge FETs off forcedly.
Spec
| Operating Input Voltage | 4.0 V to 25.0 V (Absolute maximum rating 30 V) | ||
| Number of Cells | 3,4,5 | ||
| Supply Current | Typ. 15.0 µA | ||
| Standby Current | Typ. 6.0 µA | ||
| Overcharge Detection Voltage | 3.6 V to 4.5 V (0.005 V Steps) | ||
| Overcharge Detection Voltage Accuracy | ±25 mV | ||
| Overcharge Detection Delay Time | 1.0 s | ||
| Overdischarge Detection Voltage | 2.0 V to 3.2 V (0.010 V Steps) | ||
| Overdischarge Detection Voltage Accuracy | ±50 mV | ||
| Overdischarge Detection Delay Time | 128 ms | ||
| Discharge Overcurrent Detection Voltage | VDET3-1: 0.01 V to 0.15 V (0.005 V Steps) VDET3-2: 0.03 V to 0.45 V (0.010 V Steps) |
||
| Discharge Overcurrent Detection Voltage Accuracy | VDET3-1: ±3 mV (0.01 V to 0.03 V), ±10% (0.035 V to 0.15 V) VDET3-2: ±8 mV (0.03 V to 0.08 V), ±10% (0.09 V to 0.45 V) |
||
| Discharge Overcurrent Detection Delay Time | VDET3-1: Set by external capacitor VDET3-2: tVDET3-1× 1/10, tVDET3-1× 1/20 |
||
| Charge Overcurrent Detection Voltage | -0.050 V to -0.008 V (0.005 V Steps) | ||
| Charge Overcurrent Detection Voltage Accuracy | ±10% (-0.050 V to -0.035 V) ±3 mV (-0.030 V to -0.008 V) |
||
| Charge Overcurrent Detection Delay Time | 512 ms | ||
| Short Detection Voltage | 0.1 V to 0.6 V (0.02 V Steps) | ||
| Short Detection Voltage Accuracy | ±30% | ||
| Short Detection Delay Time | Set by external capacitor | ||
| Conditions for Overcharge Restoration | Auto Release | ||
| Conditions for Overdischarge Restoration | Auto Release | ||
| Package | TSSOP-24 | ||
| 0 V Battery Charge Inhibition Voltage | 1.1 V, 1.3 V (Accuracy: ±0.2 V) | ||
Protections / Functions
| Temperature Protection | Reset | Alarm | Cell Balance | Cascadable | Open Wire Detection | Wakeup | Short-circuit Current Detection | Delay Time Shortening |
|---|---|---|---|---|---|---|---|---|
Functional Description
| Temperature Protection | Temperature Protection |
|---|---|
| Reset | Reset Function |
| Alarm | Alarm Function |
| Cell Balance | Cell Balance Function |
| Cascadable | Cascade Connect Function |
| Open Wire Detection | Open Wire Detect Function |
| Wakeup | Wakeup Function |
| Short-circuit Current Detection | Short-circuit Current Protection |
| Delay Time Shorting | Output Delay Time Short Function |
For more details, please refer to "Protecting Li-ion Batteries: Functions and Advantages".
Technical Documents
-
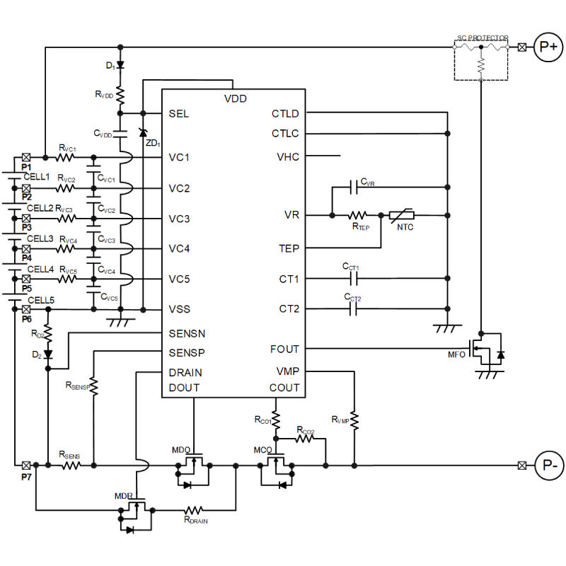
5-cell Protection Circuit (CMOS output type)

Quality & Packages
| Product Name | Compatibility | Package | Marking | Reliability |
|---|---|---|---|---|
| R5654Txxxxx-E2-FE |
|
TSSOP-24 | See datasheet | R5654T-FE |
- Refer to the datasheets for the details on the product.
- The package file or the datasheet includes package dimensions, taping specifications, taping reels dimensions, power dissipations, and recommended land pattern.
FAQ
Buy / Contact
-
Purchase, Request for samples and documentsSales are made through distributors. Please contact your local distributors for any sales-related inquiry such as price.
-
Available from 1 piece!Our electronic device products are available through our authorized online distributors.
-
Technical Support
R5654 Series


